文库 行业方案 环境保护

2021 年电力二氧化碳排放因子计算说明

PDF   7页   下载93   2026-04-16   浏览12649   收藏70   点赞555   评分-   4065字   10积分 侵权举报
温馨提示:当前文档最多只能预览 5 页,若文档总页数超出了 5 页,请下载原文档以浏览全部内容。
2021 年电力二氧化碳排放因子计算说明 第1页
2021 年电力二氧化碳排放因子计算说明 第2页
2021 年电力二氧化碳排放因子计算说明 第3页
2021 年电力二氧化碳排放因子计算说明 第4页
2021 年电力二氧化碳排放因子计算说明 第5页
剩余2页未读, 下载浏览全部
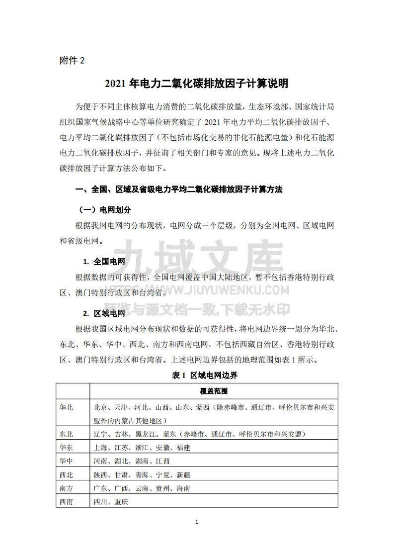
1 附件2 2021年电力二氧化碳排放因子计算说明 为便于不同主体核算电力消费的二氧化碳排放量,生态环境部、国家统计局 组织国家气候战略中心等单位研究确定了2021年电力平均二氧化碳排放因子、 电力平均二氧化碳排放因子(不包括市场化交易的非化石能源电量)和化石能源 电力二氧化碳排放因子,并征询了相关部门和专家的意见。现将上述电力二氧化 碳排放因子计算方法公布如下。 一、全国、区域及省级电力平均二氧化碳排放因子计算方法 (一)电网划分 根据我国电网的分布现状,电网分成三个层级,分别为全国电网、区域电网 和省级电网。 1.全国电网 根据数据的可获得性,全国电网覆盖中国大陆地区,暂不包括香港特别行政 区、澳门特别行政区和台湾省。 2.区域电网 根据我国区域电网分布现状和数据的可获得性,将电网边界统一划分为华北、 东北、华东、华中、西北、南方和西南电网,不包括西藏自治区、香港特别行政 区、澳门特别行政区和台湾省。上述电网边界包括的地理范围如表1所示。 表1区域电网边界 覆盖范围 华北 北京、天津、河北、山西、山东、蒙西(除赤峰市、通辽市、呼伦贝尔市和兴安 盟外的内蒙古其他地区) 东北 辽...
2021 年电力二氧化碳排放因子计算说明
涵盖全行业最新方案,助力高效办公!
企业认证 查看用户
该文档于 上传
QQ
微信
微信公众号
扫一扫
客服