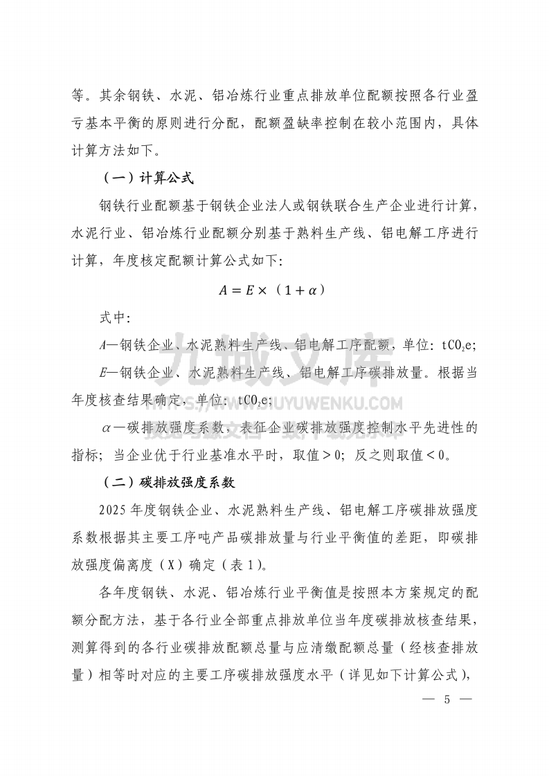
资源篮
0
普通会员
限时优惠
登录
首页
文库
国家标准
综合
农林业
医药卫生
矿业
石油
能源
化工
冶金
机械
国际标准
ISO 国际标准化组织
IEC 国际电工委员会
ITU 国际电信联盟
CAC 国际食品法典委员会
WHO 世界卫生组织
IEEE 电气与电子工程师学会
行业标准
安全生产
石油化工行业
机械行业
化工行业
轻工行业
有色冶金行业
管理体系
质量手册
程序文件
作业指导书/规范
记录与表单
内审/管理评审
措施管理
法律法规
宪法
法律
行政法规
监察法规
地方法规
军事法规
部门规章
地方政府规章
司法解释
工程资料
施工组织设计
工程造价预算
安全资料
技术交底
施工图纸
试验检测
设计、计算
竣工资料编制
行业方案
工业制造
医药健康
石油化工
矿业工程
计算机服务与软件业
弱电工程
数字基建
应急管理
工作总结
办公文档
项目管理
规章制度
事务文书
调研报告
工作计划
招标投标
活动策划
会议纪要
通知/申请
演讲致辞
述职报告
HR管理
合同协议
房屋合同
买卖购销
投资合作
劳动人事
委托代理
加工承揽
借贷担保
租赁合同
服务合同
技术合同
婚姻家庭
运输仓储
知识产权
捐赠赠与
供用合同
诉讼文书
教育培训
幼儿教育
学历教育
资格考试
职业培训
出国留学
公职考试
毕业论文
毕业答辩
标签
专题
悬赏
赚钱
文库
行业方案
环境保护
2024、2025年度全国碳排放权交易市场钢铁、水泥、铝冶炼行业配额总量和分配方案
PDF
19页
下载83
2026-04-16
浏览16349
收藏828
点赞386
评分-
50积分
侵权举报
温馨提示:当前文档最多只能预览 5 页,若文档总页数超出了 5 页,请下载原文档以浏览全部内容。
剩余14页未读,
下载浏览全部
收藏
已收藏
喜欢
已喜欢
文档描述
2024、2025年度全国碳排放权交易市场钢铁、水泥、铝冶炼行业配额总量和分配方案
平川踏雪
涵盖全行业最新方案,助力高效办公!
企业认证
查看用户
该文档于
上传
推荐文档
GHGP 碳中和下温室气体核算体系标准
城市绿化碳汇计量与监测技术规程
T ACEF038-2022工业园区碳中和评价方法
欧盟碳边境调节机制(CBAM)实施条例
欧盟碳边境调节机制(CBAM)实施条例(中英对照译文)
欧盟碳边境调节机制(CBAM)进口商指导文件
欧盟碳边境调节机制(CBAM)进口商指导文件(中英对照译文)
碳排放计量能力建设指导目录(2024版)
碳达峰碳中和政策法规汇编
全国碳排放权交易市场覆盖水泥、钢铁、电解铝行业工作方案(征求意见稿)
最新文档
GHGP 碳中和下温室气体核算体系标准
林业碳汇计量与监测技术规程
城市绿化碳汇计量与监测技术规程
T ACEF038-2022工业园区碳中和评价方法
欧盟碳边境调节机制(CBAM)实施条例
欧盟碳边境调节机制(CBAM)实施条例(中英对照译文)
欧盟碳边境调节机制(CBAM)进口商指导文件
欧盟碳边境调节机制(CBAM)进口商指导文件(中英对照译文)
气候变化第一次双年透明度报告
碳排放计量能力建设指导目录(2024版)
碳达峰碳中和政策法规汇编
全国碳排放权交易市场覆盖水泥、钢铁、电解铝行业工作方案(征求意见稿)
全国林业碳汇计量监测技术指南
企业温室气体排放核算与报告指南 水泥行业
绿色园区公示
绿色低碳转型产业指导目录(2024年版)
电力市场运行基本规则
产品碳足迹核算标准编制工作指引
2024、2025年度全国碳排放权交易市场钢铁、水泥、铝冶炼行业配额总量和分配方案
2021 年电力二氧化碳排放因子计算说明
QQ
QQ扫一扫联系
点击联系
2353775572
微信
微信扫一扫联系客服
微信公众号
扫一扫访问公众号
扫一扫
客服