文库 办公文档 规章制度

公司内部制定招投标管理制度

PDF   23页   下载34   2026-01-09   浏览23649   收藏191   点赞390   评分-   11609字   免费文档 侵权举报
温馨提示:当前文档最多只能预览 3 页,若文档总页数超出了 5 页,请下载原文档以浏览全部内容。
公司内部制定招投标管理制度 第1页
公司内部制定招投标管理制度 第2页
公司内部制定招投标管理制度 第3页
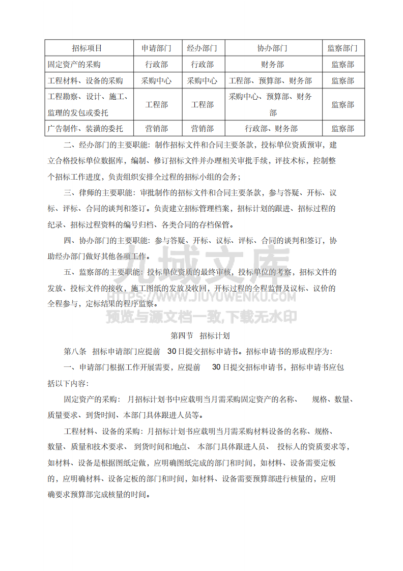
剩余20页未读, 下载浏览全部
¹«Ë¾ÕÐͶ±ê¹ÜÀíÖÆ¶È µÚÒ»½Ú×ÜÔò µÚÒ»ÌõΪ¹æ·¶¹«Ë¾µÄÕбê¹ÜÀí¹¤×÷£¬Î¬»¤Õб굥λµÄÈ¨Òæ£¬¿ØÖÆÏîÄ¿³É±¾£¬±£Ö¤ ÏîÄ¿ÖÊÁ¿£¬¸ù¾Ý¹ú¼ÒµÄÓйط¨¹æ£¬±¾×Ź«Æ½¡¢¹«Õý¡¢³ÏÐŵÄÔ­Ôò£¬Öƶ¨±¾¹ÜÀí°ì·¨¡£ µÚ¶þÌõ±¾¹ÜÀí°ì·¨ÊÊÓöÔÏóΪ¹«Ë¾ËùÊôÏà¹Ø¸÷²¿ÃÅ¡£ µÚ¶þ½ÚÕб귶Χ µÚÈýÌõÒÔÏÂÊÂÏî±ØÐë°´ÕÕ±¾¹æ¶¨½øÐÐÕб꣺ Ò»¡¢¹«Ë¾¶ÔÍâÒ»´ÎÐԲɹºÍ¬Æ·Ö̶ֹ¨×ʲú×ܽð¶îÔÚÈËÃñ±ÒÁ½ÍòÔª£¨º¬Á½ÍòÔª£©ÒÔÉÏ µÄ£» ¶þ¡¢¹«Ë¾¶ÔÍâÉè¼Æ¡¢×Éѯ¡¢¼àÀí×ܽð¶îÔÚÈËÃñ±ÒÎåÍòÔªÒÔÉÏ£¨º¬ÎåÍòÔª£©µÄ£»¹«Ë¾ ¶ÔÍâ·¢°ü¹¤³ÌºÍ¹«Ë¾Ö¸¶¨·Ö°ü¹¤³ÌÔÚÈËÃñ±Ò¶þÊ®ÍòÔªÒÔÉÏ£¨º¬¶þÊ®ÍòÔª£©µÄ£» ...
公司内部制定招投标管理制度
QQ
微信
微信公众号
扫一扫
客服