文库 合同协议 劳动人事

工伤认定表电子版

DOCX   11页   下载200   2025-09-08   浏览59731   收藏187   点赞551   评分-   4051字   10积分 侵权举报
温馨提示:当前文档最多只能预览 5 页,若文档总页数超出了 5 页,请下载原文档以浏览全部内容。
工伤认定表电子版 第1页
工伤认定表电子版 第2页
工伤认定表电子版 第3页
工伤认定表电子版 第4页
工伤认定表电子版 第5页
剩余6页未读, 下载浏览全部
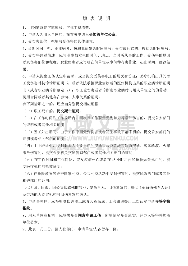
工 伤 认 定 申 请 表 申 请 人: 受伤害职工: 申请人与受伤害职工关系: 填表日期: 年  月  日    xx 区人力资源和 社会保障局 职工姓名 性别 近期 一寸 彩照 身份证号码 家庭地址 工作单位 单位地址 联系电话 职业、工种或工作岗位 参加工作 时间 事故时间 诊断时间 受伤害部位 职业病名称 接触职业病 危害岗位 接触职业病 危害时间 受伤害经过 和治疗经过 简述(可附页) 申请事项: 申请人签字 按指纹 : 年 月 日 用人单位意见: 经办人签字 : (公章) 年  月 日 区 人 社 部 门 意 见 经办人签字: 年 月 日 负责 人签字: 年 月 日 盖 章: 年 月 日 备注: 填 表 说 明 1、用钢笔或签字笔填写,字体工整清楚。 2、申请人为用人单位的,在首页申请人处 加盖单位公章 。 3、受伤害部位一栏填写受伤害的具体部位。 4、诊断时...
xx区工伤认定表电子版
QQ
微信
微信公众号
扫一扫
客服