文库 教育培训 其他资料

双高计划

高考志愿填报 PDF   9页   下载74   2026-04-10   浏览7523   收藏227   点赞497   评分-   5663字   30积分 侵权举报
温馨提示:当前文档最多只能预览 5 页,若文档总页数超出了 5 页,请下载原文档以浏览全部内容。
双高计划 第1页
双高计划 第2页
双高计划 第3页
双高计划 第4页
双高计划 第5页
剩余4页未读, 下载浏览全部
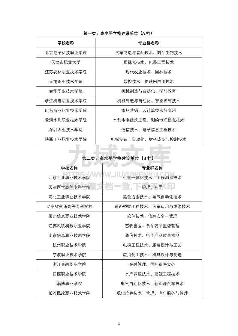
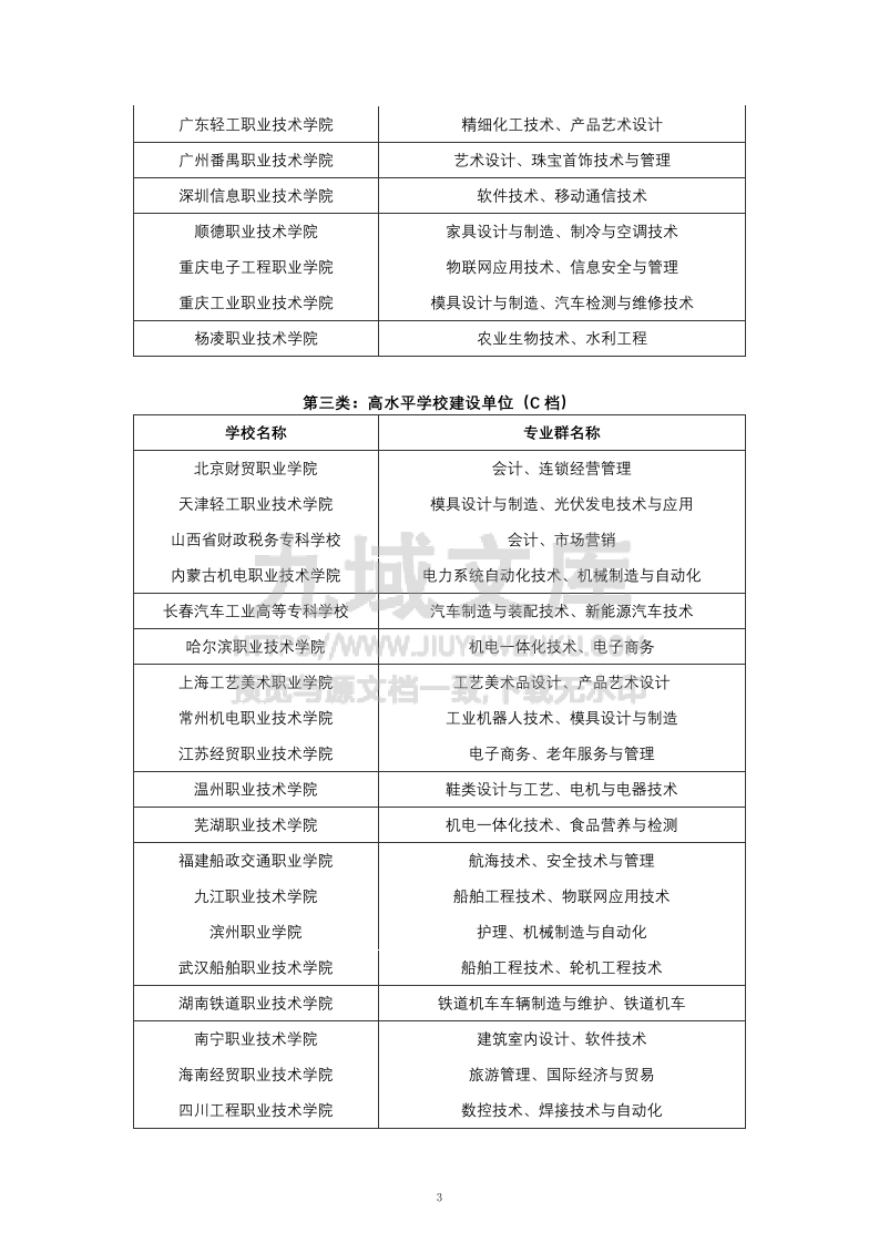
双高计划是什么意思,学校名单有哪些? 高考填报志愿时,双高计划是什么意思是广大考生和家长朋友们十分关心的问题,“双 高计划”是为了服务建设现代化经济体系和更高质量更充分就业需要,国家集中力量建设一 批引领改革、支撑发展、中国特色、世界高水平的高职学校和高水平专业群,带动职业教育 持续深化改革,是《国家职业教育改革实施方案》的重点项目。 “双高计划”比肩普通高等教育“双一流”建设,是落实“职业教育与普通教育是两种不同教 育类型,具有同等重要地位”的重要制度设计,也是国家职业教育大改革大发展的“先手棋”。 一、双高计划总体目标 集中力量建设 50所左右高水平高职学校和 150个左右高水平专业群,打造技术技能人 才培养高地和技术技能创新服务平台,支撑国家重点产业、区域支柱产业发展,引领新时代 职业教育实现高质量发展。 到2022年,列入计划的高职学校和专业群办学水平、服务能力、国际影响显著提升, 为职业教育改革发展和培养千万计的高素质技术技能人才发挥示范引领作用,使职业教育成 为支撑国家战略和地方经济社会发展的重要力量。形成一批有效支撑职业教育高质量发展的 政策、制度、标准。...
双高计划
这个人很懒,什么都没留下
个人认证 查看用户
该文档于 上传
QQ
微信
微信公众号
扫一扫
客服